Toggle navigation
首页
招标信息
阳光服务
网上办事大厅
学校主页
信息公开事项目录
基本信息
学校概况
机构设置
规章制度
发展规划
工会工作
学术委员会
信息公开报告
教育教学
专业设置
人才培养方案
开放教育质量年度报告
高职教育质量年度报告
高等继续教育发展报告
招生就业
招生考试
就业工作
学生管理
学籍管理
资助贷勤
学生奖惩
学生申诉
学风建设
管理制度
学术不端行为查处机制
干部人事
干部工作
人事工作
对外交流
合作交流
财务管理
财务管理
教育收费
基建资产
资产管理
招投标信息
其他
安全保卫
高职教育质量年度报告
首页
>
信息公开事项目录
>
教育教学
>
高职教育质量年度报告
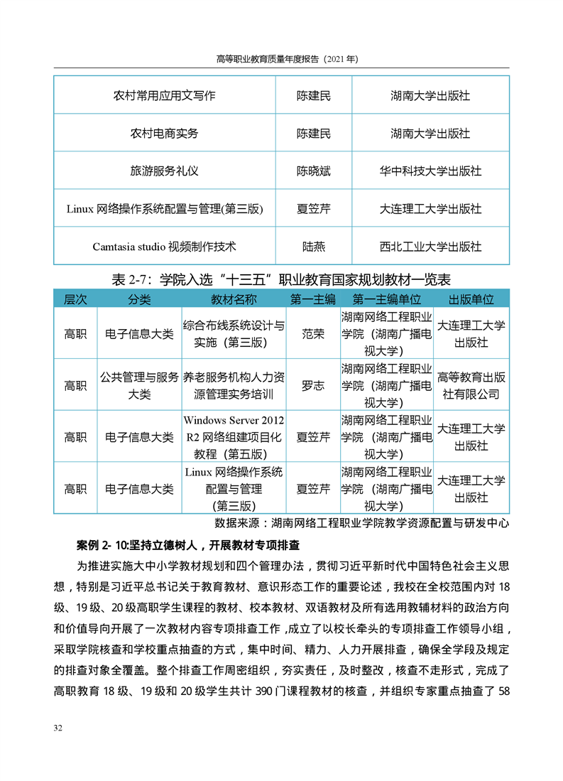
湖南网络工程职业学院高等职业教育质量年度报告(2021)
日期:2022-11-17 12:41:41 发布人:dzbadmin 浏览量:
142
操作>>